반응형
인공지능을 활용한 분석내용입니다. 참고만 하세요. 정법을 기초한 내용입니다.






|
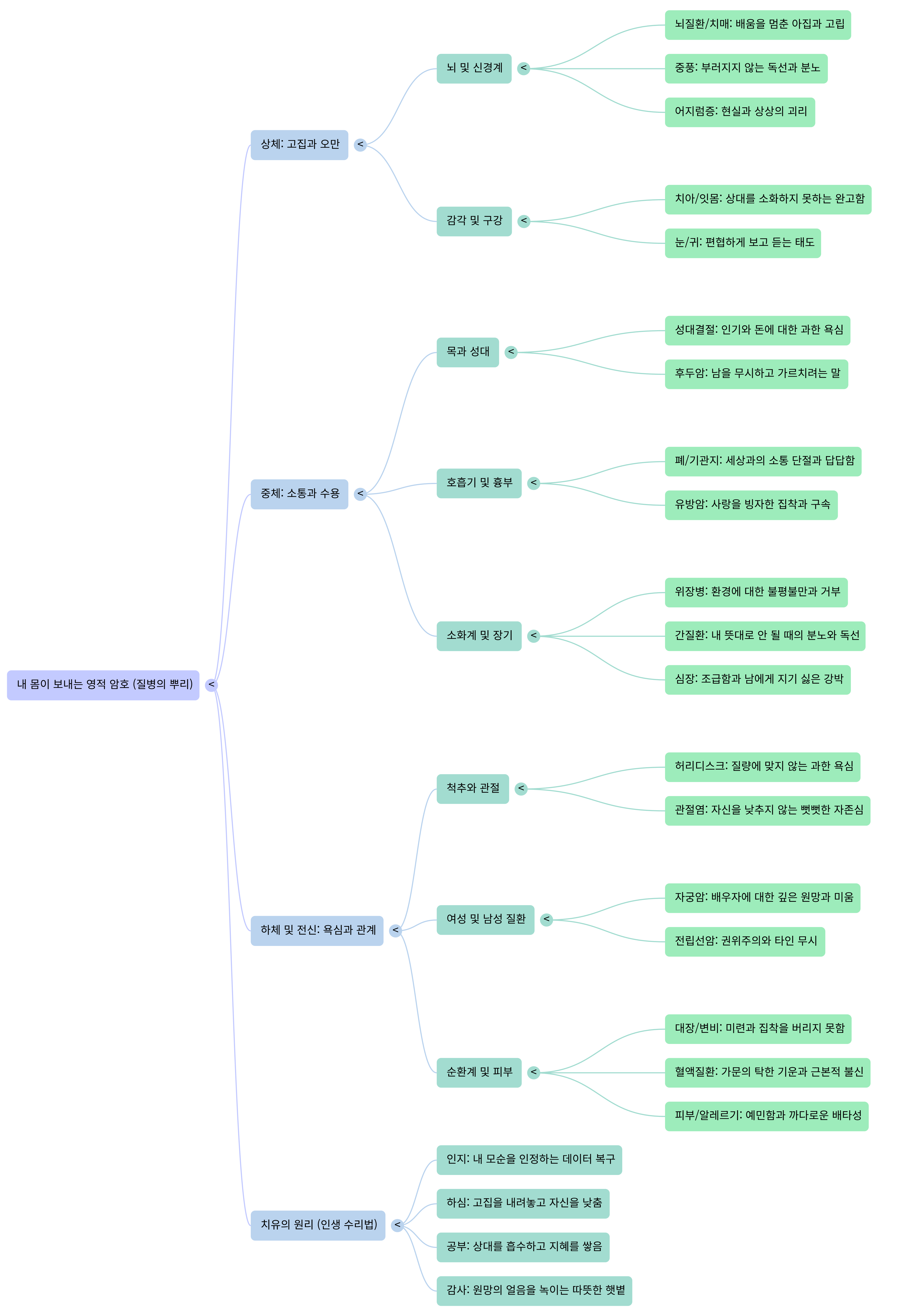
신체 부위 분류
|
해당 질병 및 증상
|
성격 및 사고모드의 모순
|
질병이 보내는 핵심 메시지
|
개선 및 치유를 위한 대안
|
|
|
상체 (뇌 및 신경계)
|
뇌 질환, 중풍, 치매, 편두통, 불면증, 어지럼증
|
자기 주장이 강하고 상대를 무시함, 내 논리만 옳다는 극강의 아집, 배움을 멈춘 게으름, 높은 생각과 현실의 괴리
|
나이 들수록 고집을 버리고 사회를 위해 지혜를 써야 뇌가 맑아짐, 영혼이 자기 역할을 포기하고 문을 닫음
|
내 고집을 내려놓고 인연을 소중히 대함, 죽는 순간까지 세상으로부터 배우고 흡수하는 태도, 사회를 위한 공적인 일을 찾음
|
|
|
상체 (감각 기관)
|
치아 및 잇몸 통증, 눈/귀 질환
|
상대를 내 잣대로 판단하고 소화하지 않으려는 완고함, 보고 싶은 것만 보고 듣고 싶은 것만 듣는 편협함
|
남의 허물도 씹어 삼켜 내 공부로 삼아야 통증이 멈춤, 상대를 소화하는 능력을 키워야 함
|
내 잘못을 인정하고 고집의 돌덩이를 부수는 성찰, 상대를 이해하고 받아들이려는 노력
|
|
|
중체 (목 및 성대)
|
목 질환, 성대결절, 갑상선, 후두암
|
남을 가르치려 들거나 무시하는 말의 오만함, 일방적으로 쏟아내고 상대의 말을 듣지 않는 불균형, 인기와 돈에 대한 욕심
|
말을 줄이고 상대의 말을 30% 흡수하는 침묵의 공부가 필요함, 재주를 바르게 쓰지 못한 것에 대한 자연의 회수
|
묵언의 공부, 입을 닫고 세상을 관찰하며 질량을 채우는 시간, 낮은 자세로 돌아가 말할 수 있음에 감사함
|
|
|
중체 (흉부 및 호흡기)
|
폐 질환, 기관지염, 호흡기 알레르기, 식도암
|
세상과 소통이 안 되는 답답함, 상대를 밀어내는 배타심, 사람이나 환경을 가리는 예민하고 까다로운 성격
|
가슴을 열고 대자연의 기운을 받아들여야 함, 내 식대로만 소통하려 하여 기운이 막힘
|
마음의 문을 열고 상대를 수용함, 답답함을 남 탓으로 돌리지 말고 자신의 기준을 낮춤
|
|
|
중체 (위장 및 내장)
|
위장 질환, 위암, 소화불량
|
주어진 환경에 대한 불평불만, 처리하기 싫은 상황이나 사람을 억지로 받아들임, 까다로운 성격과 과한 욕심
|
내 앞에 온 모든 인연은 나를 공부시키러 온 귀객임, 마음의 소화불량이 몸의 장애로 전이됨
|
불평불만을 멈추고 상황을 이해하려 노력함, 자신의 분수에 맞는 것을 취함
|
|
|
중체 (간 및 심장)
|
간암, 간 질환, 심장 질환
|
내 뜻대로 안 될 때 올라오는 분노(욱하는 성질), 독선적인 태도, 남에게 지기 싫어하는 강박과 초조함
|
내가 맞는데 왜 안 따라주냐는 독선이 간을 침, 질량보다 큰 것을 한꺼번에 가지려는 조급함
|
고집을 꺾고 분노를 조절함, 사람들과 조화롭게 섞이는 법을 배움
|
|
|
하체 (척추 및 관절)
|
허리 디스크, 요통, 관절염, 무릎 통증
|
자기 실력보다 무거운 짐을 지는 과한 욕심, 뻣뻣한 자존심, 자신을 낮추지 않는 하심 부족
|
허리는 구부리라고 있는 마디임, 나를 낮추고 환경에 적응하는 유연함이 필요함
|
하심(下心)으로 자신을 낮춤, 욕심을 내려놓고 자신의 본연의 역할에 충실함
|
|
|
하체 및 전신 (여성/남성)
|
유방암, 자궁암, 전립선암
|
상대에 대한 집착과 원망, 자식을 내 방식대로 만들려는 간섭, 남성성의 오만과 권위주의
|
사랑을 빙자한 구속이 가슴을 병들게 함, 상대(배우자)에 대한 깊은 미움이 생명의 근원을 오염시킴
|
상대를 내 소유물로 여기는 집착을 내려놓음, 상대를 탓하는 마음(원망)을 거두고 존중함
|
|
|
전신 및 기타
|
대장암, 변비, 혈액 질환(백혈병), 피부병, 대상포진
|
버려야 할 것을 버리지 못하는 미련과 집착, 가문의 탁한 기운(업습), 세상에 대한 근본적인 불신과 원망
|
내면의 독소(부정적 생각)가 밖으로 터져 나옴, 영혼의 질량이 낮고 감사함이 없음
|
과거의 상처와 이익에 대한 집착을 버림, 근본적인 감사함을 회복하고 밝은 기운과 섞임
|

좋은 인연을 부르는 현장공부의 법칙
문제 해결의 열쇠: 변호사 선임 사례로 배우는 '현장 공부'의 힘이 문서는 어려운 문제에 직면한 초심자가 문제 해결의 본질을 깨닫고, 스스로 성장하는 법을 배우도록 돕기 위해 작성되었습니
mindnamu.com
왜 나에게만 이런 일이? 돈, 관계, 불운을 지배하는 대자연의 3가지 법칙
왜 나에게만 이런 일이? 돈, 관계, 불운을 지배하는 대자연의 3가지 법칙"왜 나에게만 자꾸 나쁜 일이 생길까?", "애지중지하던 소중한 물건을 어이없이 잃어버린 경험이 있는가?", "내 진심 어린
mindnamu.com
불평의 무게, 감사의 날개
[드라마 제목] : 불평의 무게, 감사의 날개1. 로그라인 (한 줄 요약)만성적인 불평으로 지쳐가던 40대 가장이 우연한 계기로 자신의 마음가짐이 모든 문제의 근원임을 깨닫고, 감사의 태도로 삶을
mindnamu.com
반응형
'라이프 & 경제학' 카테고리의 다른 글
| 왜 우리는 부자가 되려 할수록 더 가난해지는가 (0) | 2026.01.03 |
|---|---|
| 아픈몸이 전하는 사인 (0) | 2026.01.03 |
| 좋은 인연을 부르는 현장공부의 법칙,변호사 선임방법 (0) | 2025.12.29 |
| 왜 나에게만 이런 일이? 돈, 관계, 불운을 지배하는 대자연의 3가지 법칙 (0) | 2025.12.28 |
| [2026 최신] 센스 넘치는 새해 인사말 모음: 직장 상사부터 친구까지 감동 백배 문구 (1) | 2025.12.25 |